Ommetje Redesign

Let’s get movin’

Let’s get movin’ with the redesigned Ommetje app!

Ommetje is an app that increases your brain activity by walking 20 minutes every day. By redesigning it, there are new activities and challenges added. 

Role

UX- UI Designer

Brief

Redesign the Ommetje app for people under 40 years old.

Tools

  • Adobe XD
  • Adobe Illustrator
  • Adobe Photoshop

Challenge

Redesign Ommetje to increase the daily use base for users under 40 years old.

1. Intro

Main problems

  • Users found the app useful at first, but as soon as they fell out of the top ranking, they lost interest.

  • Users found the app quite boring and outdated.

Client requirements

  • Ommetje’s new experience should feel more like a personal trainer.

  • The user has to stay motivated, even if they’re not in the top ranking.

  • The user has to be persuaded to continue their walk.

  • The visual identity has to stay related to the Brain Foundation.     

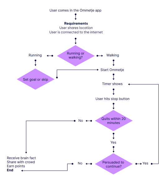
(Current) Flow

The current flow is missing something to challenge the users under 40, which is who Ommetje wants to attract. 

The target group didn’t see the use of Ommetje and that they said it’s boring after a while (1 week) 

By implementing a new feature,  a younger audience can challenge themselves and the target group above 40 can still walk their regular Ommetje. 

Current flow

New Flow

2. Current

Customer Journey

The customer journey map of an app, in this case from Ommetje, shows the journey of the user, using the app. The customer journey map shows also what can be improved to give the user the optimal experience when Ommetje is redesigned.

 

Goals

Business goals

  1. Attract more users from the age 40 and under.

  2. Gain more active users that want to walk daily.

End goal

The user uses the Ommetje app
on a daily basis.

The Improvements-Pick

The chosen screens to improve are screens the user sees the most; the homescreen, the timer screen (during the run) and the screen after the run. You can see the screen on the right.

Why these screens?
Homescreen – the before: When the user starts their Ommetje ‘journey’ there is a lot of hidden information. Which is a shame, because these elements could really engage the user and that’s what we want.

Timer – the during: the timer is very flat and not really enjoyable. Sure, the filling brain is persuasive and can be motivating for the user, but it can be much better done. When the user is persuaded by forehand (homescreen) the user will be more likely to finish what they started. 

Leaderboard – the after: the leaderboard is filled with unknown users. They do not have as much influence on the user as someone who is familiar. So changing this screen into a screen with friends or family from the user can engage the them much more.

Postulates

1. Information technology is never neutral.

Influencing people’s attitudes and behavior in one way or another. Persuasion may be considered as a process rather than as a single act.

Example Ommetje

The user can earn different medals for different goals the user may have. If the user wants to focus on walking early they can, for example, go for the ‘early bird’ medal. But if the user likes to focus on walking during lunch time, that’s also where the focus can be.

1

2

2. Direct and indirect routes are key persuasion strategies.

An individual who carefully evaluates the content of the persuasive message may be approached by the direct route, whereas an individual who is less thoughtful and uses simple cues or stereotypes for evaluating the information may be persuaded through the indirect route.

Example Ommetje

Ommetje has different routes to be persuaded and it all depends on the motivation from the user. Motivated users are more likely to use the direct rout (img 1) and less motivated users are more likely to use the indirect route(s) (img 2)

3. People like their views about the world to be organised and consistent.

“If systems support the making of commitments, users will more likely be persuaded.”

Example Ommetje

The user will feel the pressure to be and stay committed, because they have a chance of not levelling up, lose their streak or they won’t earn any medals when they stop walking regularly. Which means they end up lower in the ranking.

‘Nog 3 dagen” = “Only 3 days” means that there are only 3 days left when they decide on what level you’ll be.

These are the medals they can earn.

4. Persuasion is often incremental.

“it is easier to initiate people into doing a series of actions through incremental suggestions rather than a one-time consolidated suggestion”. –
[Mathew 2005].

Example Ommetje

The amount steps the user makes and time the user puts in to earn a medal are incremental.

5. Persuasion through persuasive systems should always be open.

“It is very important to reveal the designer bias behind of the persuasive system.” “Moreover, content that is based on untruthful or false information does not fit with the overall goal of users’ voluntarily changing attitudes or behaviors.”

Example Ommetje

Ommetje tells the user that will be tracked and why (img 1). 

Ommetje also tells why they developed Ommetje and shares that goal with their users (img 2).

1

2

2

1

6. Persuasive systems should aim at unobtrusiveness.

“they should avoid disturbing users while they are performing their primary tasks with the aid of the system. In this manner, the system is capable of fulfilling users’ positive expectations.”

Example Ommetje

Ommetje does not disturb the user while performing their primary task, which in this case is: walking.

7. Persuasive systems should aim at being both useful and
easy to use.

“if a system is useless or difficult to use, it is unlikely that it could be very persuasive. It should be noted, however, that the abovementioned aspects are general software qualities and not specific to persuasive systems only.”

Example Ommetje

Ommetje reduces distractions and tries to make it as easy as possible. By reducing the amount of actions, for example, when the user wants to start an Ommetje, the app is very straightforward.

3. Redesign

General information

In this part of the redesign the new Ommetje is set up. A new feature has be added to the app and this is; running. In these screens the user is setting up their goal to – literally – run towards. 

Goals

Business goals

  1. Attract more users from the age 40 and under.

  2. Gain more active users that want to walk daily.

End goal

The user uses the Ommetje app
on a daily basis.

Interaction: Setting a goal

Business goals

r

Applied Design Patters

  1. Tunneling: By forming a clear path for the user to follow created with different steps and CTA-buttons.
  2. Reduction: By splitting all actions and create different, smaller, steps.
  3. Personalization: By giving the user a choice for their preference.
  4. Real-world feel: By showing the logo from Hersenstichting and highlighting the colors from Hersenstichting the app shows more credibility.
  5. Expertise: The connection between the app and Hersenstichting gives the app more credibility and increases the persuasion power.

Applied postulates

Persuasive systems should aim at being both useful and easy to use:
The user gets one primary task per screen. This way the user is not getting overwhelmed in the process. The most important task is that the user starts walking or running. That’s why the focus on all screens is set on making the Ommetje. Because of the tabs the primary task will always stay in the top and will always be seen. This way the user will be persuaded by making this choice possible in every screen.

Persuasion is often incremental:
When the user wants to set up their Ommetje the app will show how many steps they have left before they can start. This way the user knows where he/she is located in the process.

Goals

User goal

Behavior: I want the app to feel more like a personal trainer.
Behavior: I want to take a walk everyday.
Life: I want to improve my health.
Life: I want to create a new goal.

 

Business goal

Keeping users motivated to walk an Ommetje daily. Keep users motivated to walk (over) 20 minutes.

Interaction: Notification

Business goals

r

Applied Design Patters

  1. Reminder: By informing the user about an action that has to take place the user will be reminded of that action. Now they’re more likely to take actual action.
  2. Self-monitoring: The user is able to keep track on their streak.
  3. Reward: The user gets a reward after they’ve walked several Ommetjes.
  4. Reduction: By giving the user the choice of choosing Ommetjes they’ve already created you reduce all the steps they have to take to create a new one. Now they can start immediately without being required to follow the steps again.
  5. Personalization: The user can create a new Ommetje
    and customize it into the needs and wants that they feel motivated for.

Applied postulates

Persuasive systems should aim at being both useful and easy to use:
The user gets one primary task per screen. This way the user is not getting overwhelmed in the process. The most important task is that the user starts walking or running. That’s why the focus on all screens is set on making the Ommetje. Because of the tabs the primary task will always stay in the top and will always be seen. This way the user will be persuaded by making this choice possible in every screen.

Persuasion is often incremental:
When the user wants to set up their Ommetje the app will show how many steps they have left before they can start. This way the user knows where he/she is located in the process.

Goals

User goal

Behavior: I want the app to feel more like a personal trainer.
Behavior: I want to take a walk everyday.
Life: I want to improve my health.
Life: I want to create a new goal.

 

Business goal

Keeping users motivated to walk an Ommetje daily. Keep users motivated to walk (over) 20 minutes.